Расчет напряженности электрического поля в улье
Считается, что в основе электрорецепции медоносных пчел лежит силовое воздействие электрического поля. Силовой характеристикой поля является напряженность, которая численно равна силе, действующей на единичный заряд. При определении напряженности поля необходимо выполнение условия, чтобы внесенный в электрическое поле заряд не исказил поля, существовавшего до внесения этого заряда. Как правило, в экспериментах по влиянию электрических полей на поведение медоносных пчел это условие не учитывалось и расчеты велись по средней напряженности воздушного конденсатора. В данной работе делается попытка количественной оценки изменения напряженности поля в улье с учетом нахождения между обкладками конденсатора стенок улья, пчел, соторамок с медом и расплодом.
Рассмотрим случай, когда между пластинами конденсатора находятся пчелы с объемным зарядом ρ, а постоянное напряжение между обкладками конденсатора U (рис. 1). Известно, что в улье содержится 20..50 тыс. пчел, которые могут генерировать как положительный, так и отрицательный заряд порядка 3...5 пКл, [1,2]. Если в пространстве имеется носители зарядов, дающие в сумме избыток положительных или отрицательных зарядов, то можно говорить об электрическом поле с объемным зарядом. Свободный заряд пчел обусловлен как сорбцией ионов на поверхности пчелы, так и электризацией трением о воздух в полете и о воск, при перемещениях в улье (трибоэлектризация).

Уравнение Пуассона для одномерного случая имеет следующий вид [3]:


Как следует из графиков (рис. 2) при δ=1 у обкладок конденсатора напряженность поля в 2 раза выше средней напряженности. Кроме того, наличие пчел между пластинами конденсатора вызывает качественное изменение картины поля, которое становится неоднородным. В таких полях появляется поляризационная сила, которая оказывает дополнительное силовое воздействие на пчел.
Рассмотрим другой случай (рис. 3), когда к пластинам конденсатора приложено не постоянное, а переменное напряжение, и между пластинами конденсатора находится многослойный диэлектрик с диэлектрической проницаемостью εс(пчелы, вощина, мед, расплод, стенки улья). Необходимо отметить, что пчелы наиболее чувствительны к низкочастотным электрическим полям и для целенаправленного управления их поведения рекомендуется пользовать частоты 100..1000 Гц.

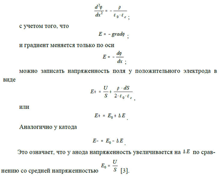
При воздействии переменного напряжения в каждый отрицательный полупериод с катода электроны эмитируются в диэлектрик. В положительный полупериод часть инжектированных электронов активируется и возвращается на электрод, а часть остается в диэлектрике. Такой механизм предполагает образование отрицательного объемного заряда в зоне dS у электродов (рис. 4) [3]. Наличие объемного заряда приводит к усилению поля в области между объемным зарядом и соседним электродом при изменении полярности.
Если использовать упрощенную модель конденсатора толщиной S с зонами у обоих электродов dS, плотность отрицательного заряда (-ρ) в которых постоянна и записать уравнение Пуассона для потенциала φ, то получим

Усиление напряженности пропорционально плотности заряда и толщине зоны dS. Оба эти параметра возрастают при увеличении времени воздействия, соответственно растет напряженность поля у анода. Это обстоятельство очень важно иметь в виду при выборе режимов воздействия электрическим полем на пчел. Наибольшее дополнительное увеличение напряженности
имеет место при переменном напряжении, причем наблюдается удвоение напряженности у анода, а у катода напряженность становится равной нулю и процесс инжекции электронов прекращается.
Таким образом, проведенные расчеты показывают возрастание напряженности поля по сравнению со средней при внесении в поле пчел, рамок с медом, расплодом, деревянных конструкций улья. Кроме того, поле при этом становится резко неоднородным. Указанные эффекты необходимо учитывать при методической организации экспериментов по изучению влияния электрических полей на пчел. Вероятнее всего, именно эти эффекты лежат в основе противоречивых результатов, полученных при изучении влияния поля на одиночных пчел или группы пчел в улье. Различие в чувствительности семей в зависимости от их численности, по нашему мнению, объясняется не только увеличением частоты контактирования насекомых друг с другом, но и увеличением напряженности и неоднородности поля.
С.С. Салихов. Челябинский государственный агроинженерный университет (ЧГАУ)
Литература.
- Еськов Е.К., Сапожников Л.М. Генерация и восприятие электрических полей пчелами. //Зоологический журнал// 1974№5.
- Еськов Е.К Экология медоносной пчелы. –М.: Росагропромиздат, 1990-221 с.
- Бейер М. и др. Техника высоких напряжений. Теоретические и практические основы применения. М.:Энергоатомиздат, 1989